Hugging Face
Models
Datasets
Spaces
Community
Docs
Enterprise
Pricing
Log In
Sign Up
Infinirc
/
stable-diffusion-3-medium-diffusers
like
1
Follow
Infinirc
3
Text-to-Image
Diffusers
Safetensors
English
StableDiffusion3Pipeline
stable-diffusion
arxiv:
2403.03206
License:
stabilityai-nc-research-community
Model card
Files
Files and versions
xet
Community
Use this model
main
stable-diffusion-3-medium-diffusers
/
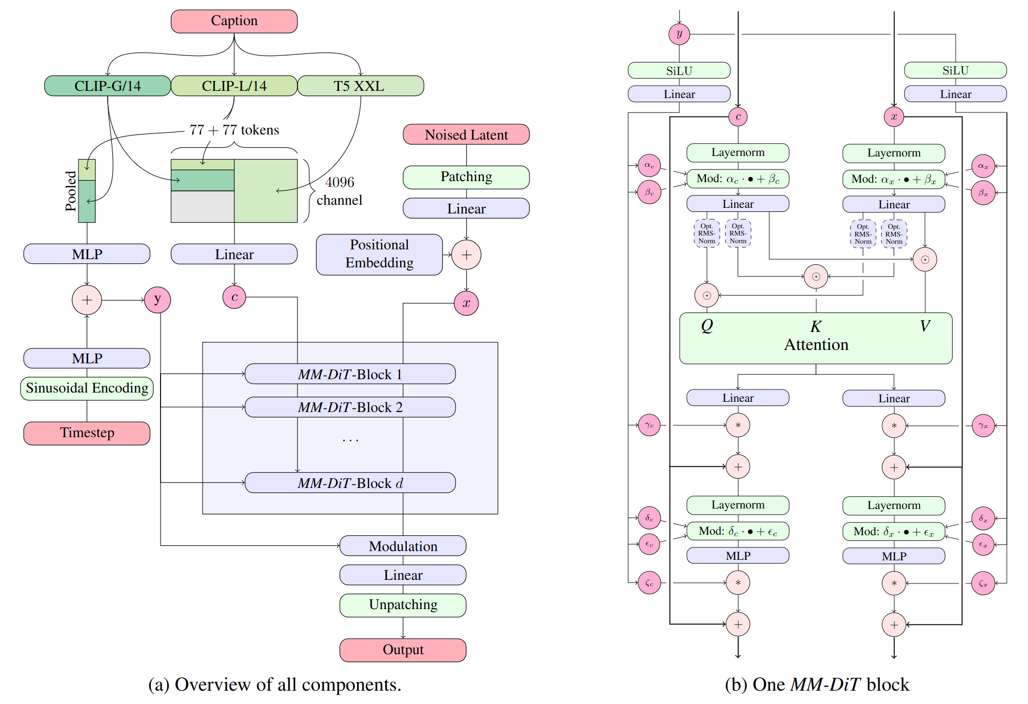
mmdit.png
RickyChen-Infinirc
Upload model
31b0718
over 1 year ago
download
Copy download link
history
contribute
delete
Safe
266 kB